浙二眼科中心 眼界
近日,浙江大学医学院附属第二医院眼科中心、浙江大学眼科医院姚克教授团队在国际生物材料领域顶级期刊、工程技术领域国际一流期刊《Biomaterials》(中科院1区TOP期刊,IF: 12.479)发表题为“Exosomes-loaded Thermosensitive Hydrogels for Corneal Epithelium and Stroma Regeneration”的原创研究论文。

浙江大学眼科医院姚克教授、浙江大学转化医学院周民研究员为本文共同通讯作者。浙江大学眼科医院主治医生唐俏梅、浙江大学眼科学博士生卢冰、浙江大学转化医学研究院博士生何健为本文共同第一作者。
PART1. 研究背景
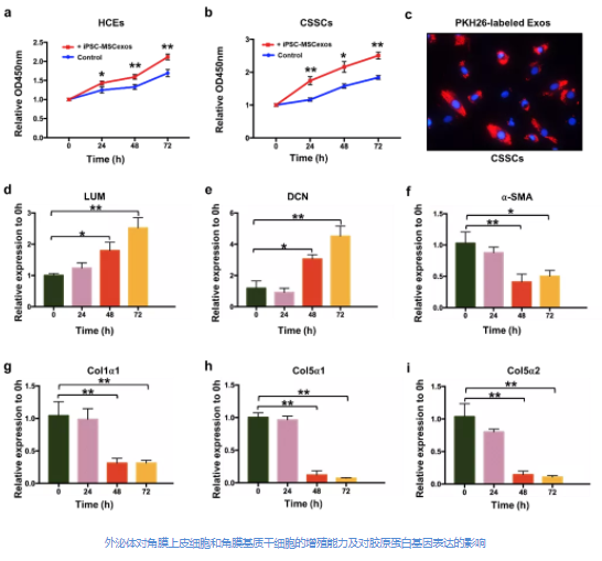
角膜疾病患病率高,致盲性强,是全球导致失明第四大常见的原因。目前,全球约有1200万人因角膜疾病而失明。角膜损伤形成瘢痕组织并表现为永久性角膜混浊,是角膜疾病引起视力障碍的主要原因。由于其再生能力低,是临床上最严重的失明疾病之一。在角膜基质损伤期间,损伤因子刺激伤口周围静止的角膜细胞,以获得两种类型的活化表型:成纤维细胞和肌成纤维细胞。活化的成纤维细胞过度合成并分泌ECM,例如介导胶原蛋白比例失衡的蛋白多糖和蛋白多糖,导致角膜基质的原始结构被破坏,胶原纤维变粗。过多的胶原纤维分泌通常表现为角膜混浊,形成瘢痕组织,损害角膜的清晰度和视力。因此,针对角膜损伤后瘢痕修复这一关键科学问题,如何去控制损伤角膜修复过程中的炎症反应和基质分泌过多的胶原纤维是关键难题,亟待新的治疗方式。

PART2. 全新治疗策略
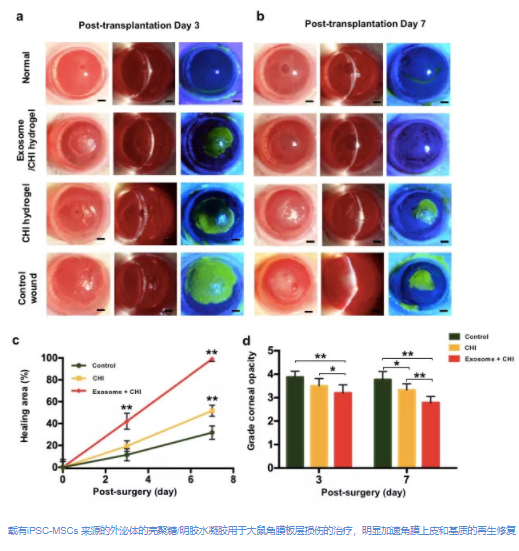
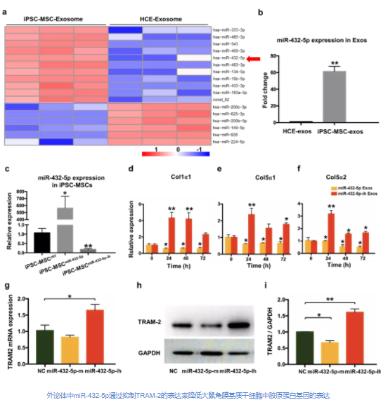
为解决目前所面临的难题,姚克教授团队和周民教授团队决定从角膜疤痕的分子机制入手,并结合新型生物材料的研究进展,开发全新的治疗策略。团队开发了一种基于诱导多能干细胞衍生的间充质干细胞分泌的外泌体(iPSC-MSC-Exos)与温敏壳聚糖/明胶水凝胶相结合的新方法,发现可明显减少大鼠角膜疤痕形成并加速上皮和基质的愈合过程。


PART3. 分子机制研究
因此,装载有外泌体的温敏壳聚糖/明胶水凝胶材料来修复角膜是一种有望在临床上可治疗各种角膜疾病的有前途的方法,为角膜疾病的治疗提供了新的思路。


PART4. 临床转化前景
团队介绍
原文链接:https://doi.org/10.1016/j.biomaterials.2021.121320

通讯作者:姚克 教授
主任医师,博士生导师
浙江大学眼科医院院长、浙江大学眼科研究所所长、浙江大学医学院附属第二医院眼科中心主任。国际眼科科学院院士、浙江省特级专家。中华医学会眼科学分会主任委员,亚太白内障及屈光手术学会候任主席,国际眼科理事会常务理事,亚太眼科学会中国区负责人,亚太眼科学院理事,国际人工晶状体植入俱乐部会士,中华医学会常务理事,中国医师协会常务理事,中华眼科杂志主编,全国白内障学组组长,浙江省科协主席,浙江省医学会会长。全国先进工作者、五一劳动奖章获得者、国家有突出贡献中青年专家、全国“大医精诚”先进个人、全国医德标兵、中国医师奖获得者。以第一获奖人获3项国家科技进步二等奖、3项浙江省科技进步一等奖、10余项省科技重大贡献奖等省部级奖和瑞士眼科Alfred-Vogt奖、国际眼科理事会Mark Tso金苹果奖、亚太白内障及屈光手术学会金奖、意大利眼科学会Antonio Scarpa奖、国际讲座奖等。发表学术论文440篇,其中SCI收录228篇,获7项国家发明专利,并先后获得国家自然科学基金重点项目、 “十一五”及“十二五”国家支撑项目和国家基金重点和面上项目等国家及省部级重大项目30余项。

通讯作者:周民
研究员,博士生导师
近年来在转化医学、生物材料及纳米医学领域,主要围绕“生物材料和转化医学”在癌症及感染性疾病诊断及治疗等方向,致力于新型多功能生物材料及小分子药物临床转化研究。设计、制备具有较好临床转化前景的医用材料,并在包括猕猴等大动物水平的多尺度动物模型水平探索其临床转化可行性。相关研究成果已在在综合类杂志包括Nat. Commun., Sci. Adv., Adv. Sci.;临床医学影像领域杂志Radiology、J. Nucl. Med.;化学及生物材料类杂志期刊Nano Today, Adv. Funct. Mater., J. Am. Chem. Soc., ACS Nano, Acc. Chem. Res., Biomaterials等杂志上累计发表100余篇SCI论文。论文总引用大于5000次,单篇他引大于200次论文5篇,单篇最高他引大于600次。近五年以主通讯作者发表论文30余篇,其中影响因子大于10的论文28篇,包括12篇封面论文。作为课题负责人获得国家重点研发计划项目、中央军委科技委创新项目、国家自然科学基金项目等十余项基金支持。2017、2018连续两年获得“浙江大学十大年度学术进展提名奖”,并多次被浙江大学主页头版头条报道。科研成果受到社会各界广泛关注,多次被新华社、人民网、科技日报、光明网、浙江日报、浙江卫视等新闻媒体做专题报道。转化项目获得中国医学创新大赛-医院联赛总决赛“三等奖、浙江省卫生健康科技成果创新大赛”银奖等多个奖项。其中回国后自主研发的“铜源眼用凝胶”项目已通过批准,正在开展临床试验。

第一作者:唐俏梅
浙江大学眼科医院,主治医师
医学博士,毕业于浙江大学,师从姚克教授。长期致力于白内障、角膜等领域的临床和基础研究。主持国家自然科学基金1项,浙江省自然科学基金1项,参与多项国家级和省级科研项目。以第一/合作作者在国际权威学术期刊发表SCI论文20余篇。

第一作者:卢冰
浙江大学医学院,博士研究生
师从姚克教授,参与包括国家自然科学基金项目在内的课题3项:视网膜色素变性合并白内障的病人房水中细胞因子的临床检测,温敏壳聚糖/明胶水凝胶材料在角膜组织工程中的运用,核转运蛋白importinα5在白内障中发病机制的研究。以第一/合作作者发表SCI论文10篇。2019-2020学年获得国家奖学金。

第一作者:何健
浙江大学转化医学研究院,博士研究生
师从周民研究员,主要研究方向为新型生物材料设计及其在感染性疾病及肿瘤治疗中的应用。参与国家重点研发计划、国家自然基金以及科技委等项目, 参与感染性角膜炎临床试验药物研发,以第一/共同一作在ACS nano、Advanced Functional Materials、Biomaterials、Theranostics、Journal of nanobiotechnology等学术期刊发表SCI论文9篇,获得国家发明专利2项。