Recently, the team of Professor Leibo from Henan Provincial eye hospital revealed the changes of age-related retinal pigment epithelium through proteomics and molecular biology. We found the key proteins of human retinal pigment epithelium that change with age, and confirmed that lutein may be a potential drug to resist retinal aging. This study was published in genetics, proteomics & bioinformatics (top journal of the first district of Chinese Academy of Sciences, if 6.409) under the title of "identification of age associated proteins and functional alternatives in human retinal pigment epithelium".

Age related macular degeneration (AMD) is the main blinding eye disease in people over 55 years old. With the aging of the population, the prevalence of AMD in China has also increased significantly, bringing huge economic and social burden. Aging is the main inducement of AMD. The occurrence of AMD is closely related to the aging and dysfunction of retinal pigment epithelium (RPE) cells. Although there are a lot of research reports on RPE and these cells are widely used to study the in vitro model of retinal disease, little is known about the age-related changes of these cells.
Research ideas
RPE is a monolayer of cellular tissue located between the photoreceptor layer of the neuroretina and the Bruch membrane. The team isolated RPE cells from the eyes of 18 donors of different ages, analyzed the changes of their structural proteome and secretory proteome by using proteomics and molecular biology techniques, verified the main findings by using the aging model induced by oxidative damage, and drew the map and functional subtypes of RPE age-related proteins.

Figure 1 research flow chart
Discovery 1 reveals age-related cell phenotypes of human RPE
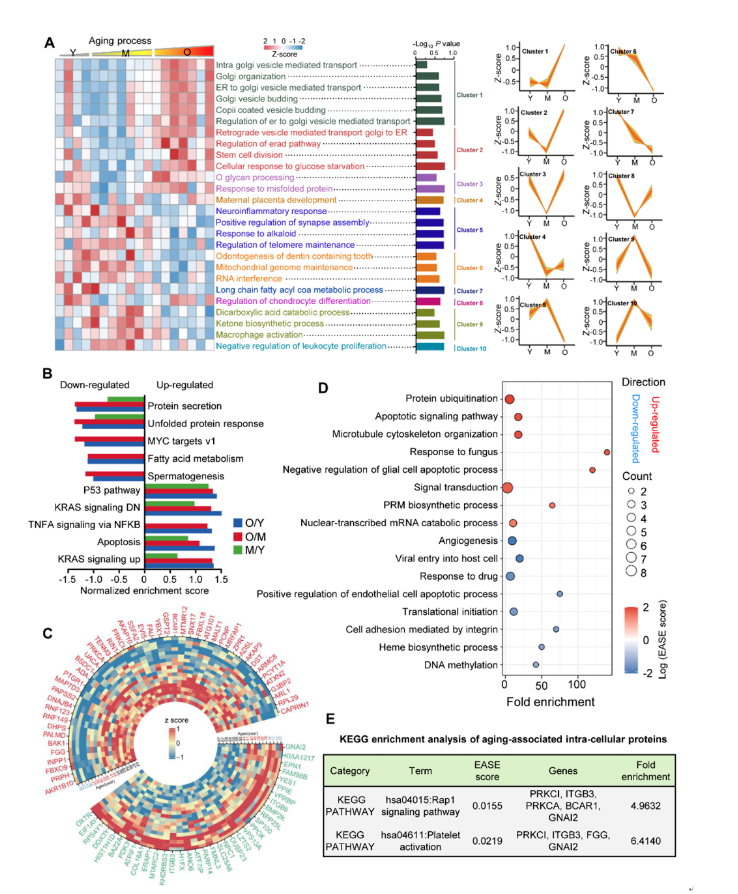
This study classified total intracellular proteins and analyzed GSEA, and found 10 types of age-related functional changes, revealing that protein secretion function and endoplasmic reticulum stress function were significantly down-regulated with age, while p53 pathway was significantly up-regulated (Fig. 2a and b). Further analysis of protein changes revealed that 46 proteins were up-regulated with age and 35 proteins were down regulated with age (Fig. 2C). Functional clustering of these 81 age-related proteins found that ubiquitination ligases rnf123, rnf149 and protein ubiquitination levels were significantly up-regulated in older RPE (Figure 2D).

Fig. 2 age related intracellular proteins and related functional changes of RPE
It was found that lutein can resist RPE aging caused by oxidative damage by regulating rnf123, rnf149 and protein ubiquitination levels
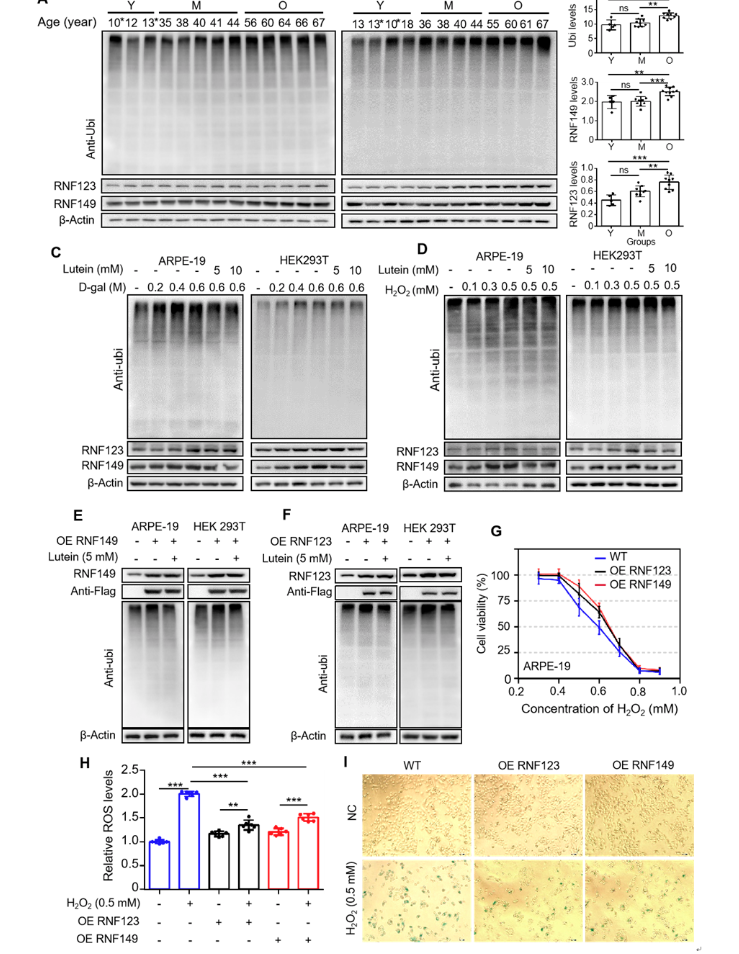
Through WB verification, it was found that the ubiquitination levels of rnf123, rnf149 and total proteins in RPE cells increased with age (Fig. 3a and b). This conclusion is consistent with the histological results. In the oxidative damage model induced by D-gal and hydrogen peroxide, the ubiquitination levels of rnf123, rnf149 and total protein also increased with the increase of concentration, and this trend can be reversed by lutein (Lutein) (Fig. 3C and D). Overexpression of rnf123 or rnf149 in 293T and ARPE-19 cells increased the total ubiquitination level of cells, while lutein decreased the ubiquitination caused by this process (Fig. 3E and F). In addition, this study also carried out cell viability experiments (Fig. 3G), ROS production detection (Fig. 3H), and SA on the oxidative damage aging models intervened by rnf123, rnf149, and lutein- β- Gal reagent detection (Fig. 3I). The results showed that rnf123 protein and rnf149 protein in RPE could resist oxidative damage by increasing the ubiquitination level of total RPE protein. Lutein can resist RPE aging caused by oxidative damage by regulating rnf123, rnf149 and protein ubiquitination levels. It provides a theoretical basis for lutein as a potential drug to resist retinal aging.

Figure 3 Effects of rnf123, rnf149 and protein ubiquitination on RPE aging
Discovery 3 reveals age-related secretion phenotypes of human RPE
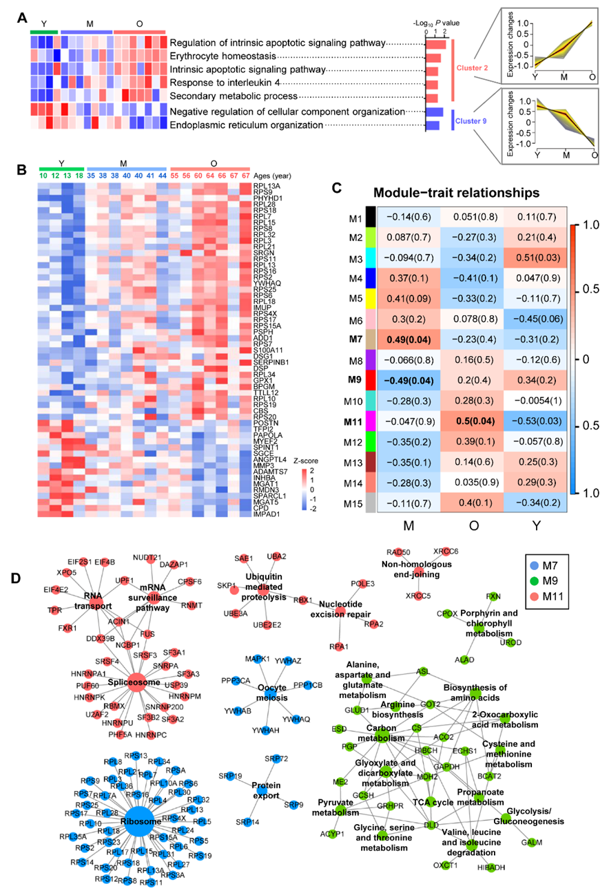
Through analysis, it was found that the assembly function of endoplasmic reticulum in secretory proteins decreased, while the signal pathway regulating apoptosis was up-regulated (FIG. 4A). Further analysis of the change law of secretory proteins found 38 secretory proteins that were up-regulated with age, and 16 secretory proteins that were down regulated with age (Fig. 4b). Through WGCNA analysis of secretory proteins, two up-regulated modules and one down regulated module were found. Further functional enrichment found that the hydrolysis function of RNA related pathways and ubiquitination regulation increased with age, and the biosynthesis and metabolism of small molecules decreased with age (Fig. 4C and D). This conclusion is consistent with the results of RPE intracellular protein research.

Figure 4 Effects of rnf123, rnf149 and protein ubiquitination on RPE aging
Discovery 4 reveals potential changes in age-related RPE intercellular communication
By comparing the changes between intracellular proteins and secretory proteins, 147 secretory proteins may be involved in age-related intercellular communication. Cytoscape (cluego biological process) enrichment analysis found that six types of biological functions may be involved in this process, such as SRP dependent co translational protein targeting to membrane, regulation of vascular cardiac muscle cell action potential, neutral degradation and ribosome biology, etc. (Fig. 5).

Figure 5 Participate in the biological process of age-related RPE intercellular communication
The above research was supported by the National Natural Science Foundation of China and the key R & D and promotion projects of Henan Province.
Full text link:https://doi.org/10.1016/j.gpb.2022.06.001