Recently, the eye center of the Second Affiliated Hospital of the Medical College of Zhejiang University Professor Yaoke's team from the eye hospital of Zhejiang University published an original research paper entitled "a novel gatifloxacin loaded internal lens for propylaxis of topical substances" in the international authoritative journal of biomaterials (JCR Q1, top journal of Chinese Academy of Sciences zone 1, ranking first in the field of biomaterials science, if: 14.593 in 2020), And obtained the national invention patent (an intraocular lens containing antibiotics and its manufacturing method, invention patent No.: zl201910376178.9).
Professor Yaoke from the eye center of the Second Affiliated Hospital of Zhejiang University, Professor xuzhikang from the Department of polymer science and engineering of Zhejiang University are the co correspondents of this article, and limenna, a doctoral candidate from the eye center of the Second Affiliated Hospital of Zhejiang University, is the first author of this article.

Different from the previous models of modification and drug loading on the finished intraocular lens, this study uses the new idea of "starting from scratch" for drug loading of intraocular lens, develops a new type of intraocular lens assisted by 3D printing technology, which can be rapidly formed and takes polyurethane acrylate as the main material, and successfully distributes the target antibiotic gatifloxacin in the cross-linking network during the production of intraocular lens, A drug release system that can control the drug release behavior through the ratio of raw materials was formed. This study not only improved the drug loading capacity of intraocular lens, optimized its drug release performance, proved its effective prevention and treatment of postoperative endophthalmitis through in vivo and in vitro experiments, but also strengthened its mechanical properties, and ensured its optical properties and good biocompatibility. This research result provides a new choice for the clinical prevention and treatment of endophthalmitis after cataract surgery and research work. The new intraocular lens drug loading method used in the study should provide a new idea for the prevention and treatment of other complications after cataract surgery.
Postoperative endophthalmitis is a serious complication of ophthalmic surgery, which can lead to vision loss, loss and eye atrophy. It mostly occurs after cataract surgery. The incidence of this complication has ranged from 0.012% to 1.3% in the past 20 years. At present, the commonly used methods to prevent endophthalmitis are the use of antibiotic ophthalmic preparations in the perioperative period and the injection of antibiotics into the anterior chamber at the end of cataract surgery. However, there are still problems such as low bioavailability and short drug retention time. In recent years, scholars at home and abroad have started from the modification of intraocular lens, loaded the target drug on the commercial intraocular lens, and used the intraocular lens as a drug carrier to achieve the sustained release of the target drug in the eyeball. However, the currently reported drug loading methods for intraocular lenses still have some problems, such as insufficient drug loading, short release time, increased implantation difficulty, potential cytotoxicity or adverse reactions caused by the release of excess reagents, and cleaning the prepared intraocular lenses before use. Therefore, it is urgent to find a new way to prevent postoperative endophthalmitis by releasing antibiotics in sufficient quantity and time.

Schematic diagram of R & D process of new drug sustained release intraocular lens
New solutions
In order to solve the problems faced by the prevention of endophthalmitis and the drug delivery method of intraocular lens, Professor Yaoke's team decided to "start from scratch" and develop a new intraocular lens pua-gat that evenly distributes antibiotics in polymers. In the study, polyurethane acrylate was used as the main material, a suitable active diluent was selected, and the light curing and 3D printing technology were combined to realize the rapid fabrication of intraocular lens in a mild environment. It is found that this method can ensure the activity of the target antibiotics in the process of raw material polymerization and post-treatment, and the antibiotics are evenly distributed in the polymerization crosslinking system without affecting the microstructure of the material.

Characterization of new intraocular lens materials
Comprehensive evaluation of new intraocular lens
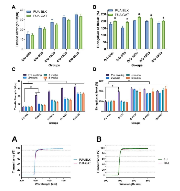
The research team evaluated pua-gat from the aspects of antibiotic release performance, mechanical properties, optical properties and biocompatibility. It was found in the study that pua-gat could slow release the target antibiotic gatifloxacin for a long time, and the material had different water absorption and surface hydrophilicity by adjusting the proportion of active diluents, so as to achieve the regulation of gatifloxacin release concentration and rate. The study has improved the mechanical properties of intraocular lens, with high transmittance and moderate refractive index, and good biocompatibility. Pua-gat has flexible and foldable properties similar to hydrophobic acrylate intraocular lens at room temperature, and can recover its shape after implantation. It can be used directly in surgery without adding additional steps.

The drug release behavior of new intraocular lens can be controlled by the proportion of raw materials

Excellent mechanical and light transmission properties of new intraocular lens
Prevention and control of endophthalmitis
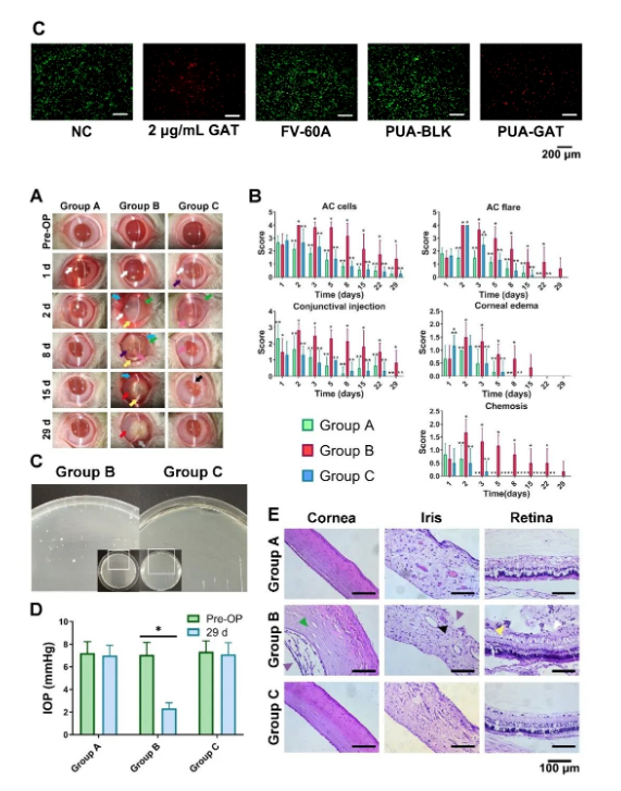
In order to evaluate the effect of new intraocular lens on the prevention and treatment of postoperative endophthalmitis, Staphylococcus epidermidis was used to establish an endophthalmitis model. The rapid sterilization ability of pua-gat was proved by in vitro experiments, and the excellent prevention and treatment effect of pua-gat on postoperative endophthalmitis was proved by in vivo experiments for 4 weeks.

A new type of intraocular lens containing gatifloxacin has been used for the prevention and treatment of postoperative endophthalmitis
Prospect of clinical transformation
The new antibiotic controlled release intraocular lens developed in this study has excellent drug release performance, excellent mechanical properties, optical properties and biocompatibility, and has important clinical application and transformation prospects. It not only provides a new solution for the prevention and treatment of postoperative endophthalmitis, but also provides a new idea for the prevention and treatment of other ophthalmic postoperative complications.
reference:
1. M. Li, K. Yao et al. A novel gatifloxacin-loaded intraocular lens for prophylaxis of postoperative endophthalmitis. Bioact Mater. 2022 Jun 2; 20:271-285. doi: 10.1016/j.bioactmat. 2022.05.032
2. Yao Ke, limenna, xujingwei, xuzhikang; The invention relates to an intraocular lens containing antibiotics and a manufacturing method thereof; Invention patent No.: zl201910376178.9